【記者譚杰、趙奇濤/宜蘭報導】
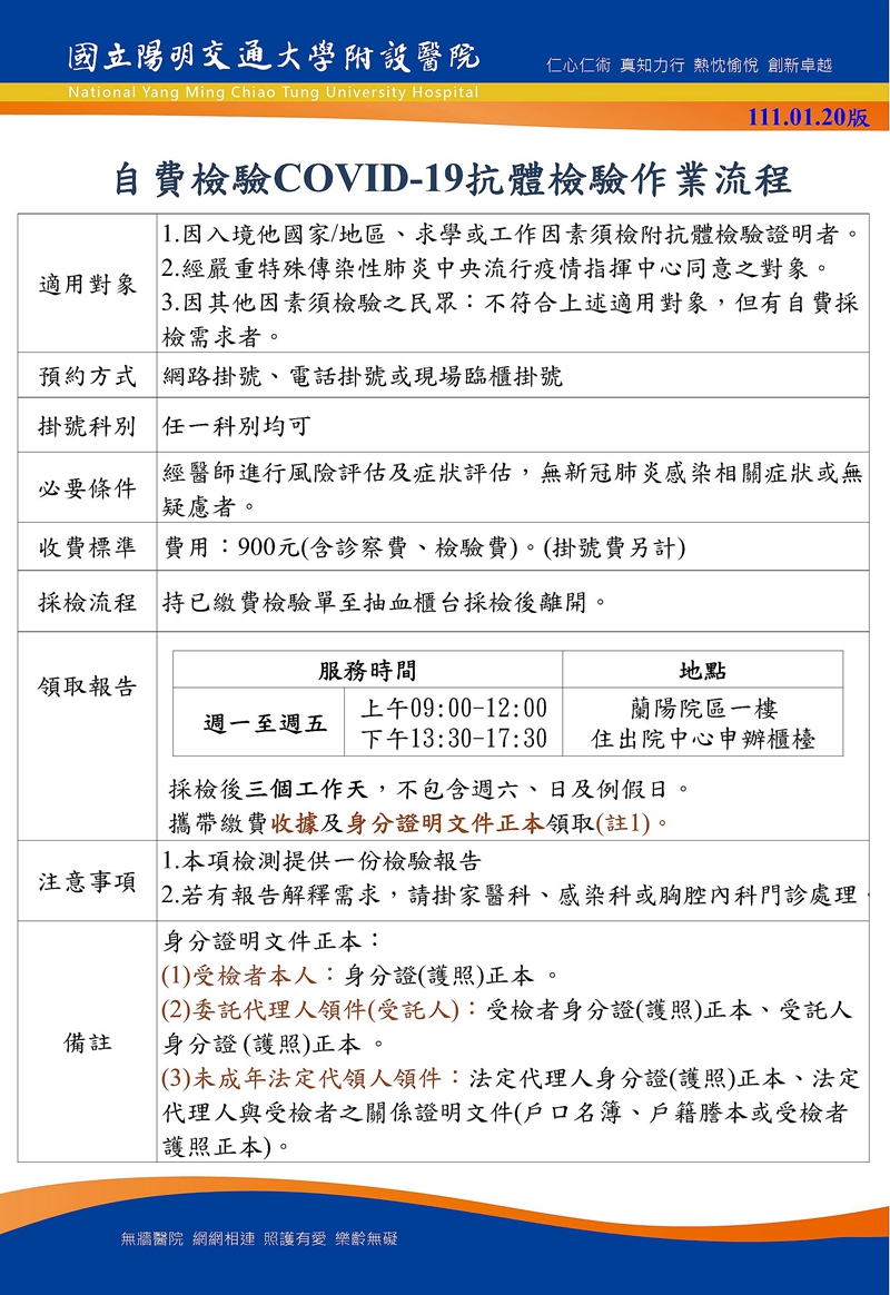
新冠肺炎(COVID-19)疫情未歇且本土疫情再起,而接種新冠肺炎疫苗可提升自身保護力,並增進群體免疫功效,隨著愈來愈多國人接種新冠疫苗,產生抗病毒抗體可以反應出免疫的效果,逐漸有民眾開始好奇:「打疫苗後身體順利生成抗體嗎?抗體數量有多高?」,故陽明交大醫院自即日起提供COVID-19自費抗體檢驗服務,費用900元,掛號費另計。
陽明交大醫院檢驗科呂世正主任、同時也是學校醫學生物技術暨檢驗學系副教授表示,目前台灣採用的所有公費疫苗,皆是針對病毒棘蛋白(spike protein)為抗原所設計的,施打疫苗後產生的抗病毒棘蛋白(anti-spike)抗體,可以提供施打新冠疫苗後,是否得到保護力的參考數據。該院以最新研發的檢測試劑利用電子化學冷光法(ECLIA)能夠精準且快速地驗出抗病毒棘蛋白(anti-spike)抗體效價,提供COVID-19自費抗體檢驗,宜蘭鄉親可避免舟車勞頓往返外縣市醫院,即可就近獲得服務。
楊純豪院長說,該院為宜蘭縣唯一區域級公立醫院,也是唯一傳染病專責醫院,肩負嚴峻的新冠肺炎疫情防治重任,守住蘭陽平原、維護縣民健康責無旁貸,凡有COVID-19自費抗體檢驗需求之民眾,可至該院任一科別門診掛號進行檢驗,但也提醒大家,抗體檢測結果不完全「等同於」對新冠肺炎病毒的免疫力,無論血清抗體檢驗結果為「陽性」或「陰性」,仍需遵守防疫規定,維持社交距離、落實手部衛生、咳嗽禮節及佩戴口罩等個人防護措施,以降低感染風險,確保自身健康。
