【記者譚杰、趙奇濤/宜蘭報導】
宜蘭縣員山鄉前鄉民代表林錦坤,今( 9)日在臉書上PO文「陳俊宇楊桃集貨場之內部2F違建未拆,已被查報違建:」,他已經收到員山鄉公所、宜蘭縣府的公文
林錦坤在臉書上表示,陳俊宇有違建卻對媒體大眾宣稱已合法,今天員山鄉公所及宜蘭縣政府一紙查報違建公文,業已足以揭穿其謊言。

員山鄉公所的公文內容如下~
主旨:有關臺端檢舉本鄉隘界二段68地號土地建物違章建物案,復如說明,請查照。
說明:
一、復臺端112年9月22日檢舉書。
二、旨案增建為二楼之違章建物本所業於112年9月28日员鄉工字第1120013921號函違章查報至宜蘭縣政府在案。
鄉長張宜樺

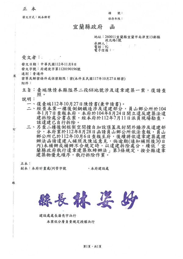
縣政府的公文內容如下~
主旨:臺端陳情本縣隘界二段68地號涉及違章建築一案,復請查照。
說明:
一、復臺端112年10月27日陳情書(兼申請書)。
二、經查本案一樓後側鋼造涉及違建部分,員山鄉公所於104年1月7日查報本府,本府於104年8月24日開立違反建築法違建拆除處分書在案,經本府於112年7月11日派員現場勘查,該違建已自行拆除。
三、另查二樓後側框架空間擅自加設頂蓋及封閉外牆涉及違建部分,本府業於12
年8月28日函請員山鄉公所依法查報,員山鄉公所已於112年10月6日查報至府,後續將依違章建築處理辦法函請違建人補照及陳述意見,倘逾期(通知補照後30日
內)未補辦或補辦不合規定時,以違建拆除處分,續依「宜蘭縣府執行違章建築取締辦法」第3條規定,按全縣違章建築物優先順序,執行拆除作業。
縣長林姿妙