【記者譚杰、趙奇濤/宜蘭報導】
為防制交通事故及減少交通違規對行車順暢的影響,宜蘭縣已啟用11處路口科技執法設備,自今日起再新增6處路口科技執法,請往來民眾注意。
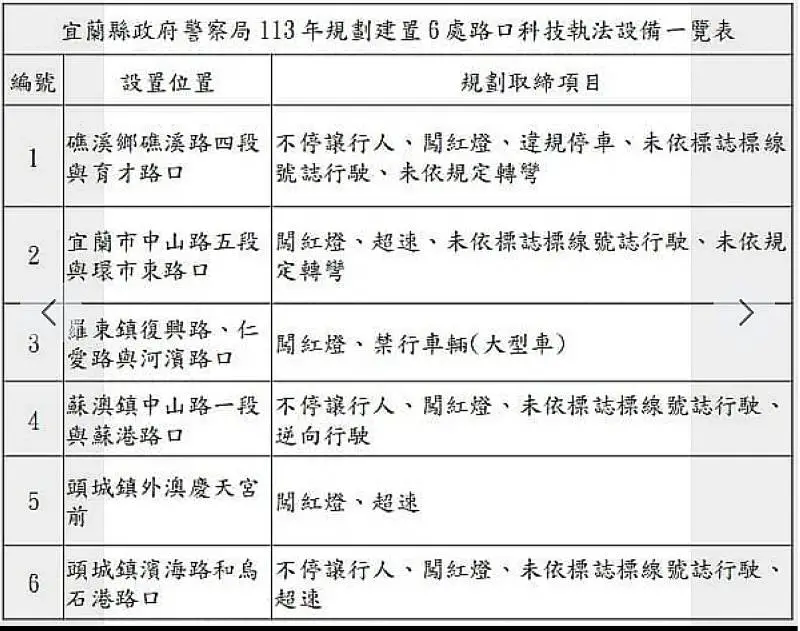
警察局今天起,再增設6處科技執法設備,地點分別位於~宜蘭市中山路五段與環市東路口、羅東鎮復興路、仁愛路與河濱路口、礁溪鄉礁溪路四段與育才路口、頭城鎮外澳慶天宮前、頭城鎮濱海路與烏石港路口以及蘇澳鎮中山路一段與蘇港路口,科技執法主要針對「闖紅燈、未依標誌標線號誌行駛、車輛不停讓行人」等違規項目偵測取締,取締項目依各路口交通特性不同而規劃建置(詳如附表)。

宜蘭縣原已啟用11處路口科技執法~(包含宜蘭市3處、羅東鎮3處、頭城鎮2處、礁溪鄉、蘇澳鎮及三星鄉各1處),採用AI人工智慧進行影像分析,自動辨識違規行為,由員警審核後依法舉發。
科技執法是以防制交通事故、改善行車秩序為目的,非以取締為首要目標,透過科技執法設備全天候不間斷運作及警示效果,讓民眾養成遵守交通法規的良好習慣,勿心存僥倖違規心理,以避免交通事故發生,提醒民眾開車上路應保持耐心,確實遵守交通規則,共同創造安全交通環境。
礁溪吳宏謀議員,在臉書上溫馨提醒~明日10/1(二) 起,宜蘭縣新增6處科技執法正式啟用!礁溪鄉新增一處位於礁溪路四段與育才路口(礁溪國小前) ,.請各位鄉民小心駕駛,別讓您的荷包大失血哦!!!