【記者譚杰、趙奇濤/宜蘭報導】
宜蘭縣路口科技執法已經有11處實施,今年10月1日起將再增加6處,以加強防制交通事故、及減少交通違規。

宜蘭縣已啟用11處路口科技執法設備~包含宜蘭市3處、羅東鎮3處、頭城鎮2處、礁溪鄉、蘇澳鎮及三星鄉各1處,採用AI人工智慧進行影像分析,自動辨識違規行為,由員警審核後依法舉發。

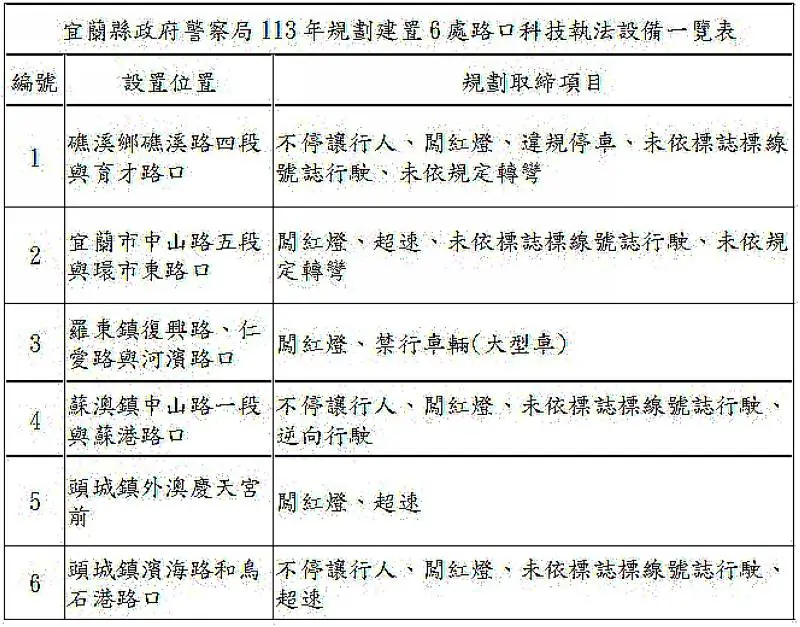
宜蘭縣再增設6處科技執法的地點,分別在~
★宜蘭市中山路五段與環市東路口、
★羅東鎮復興路、仁愛路與河濱路口、
★礁溪鄉礁溪路四段與育才路口、
★頭城鎮外澳慶天宮前、
★頭城鎮濱海路與烏石港路口、
★蘇澳鎮中山路一段與蘇港路口。
將於113年10月1日正式啟用執法,主要針對「闖紅燈、未依標誌標線號誌行駛、車輛不停讓行人」等違規項目偵測取締,取締項目依各路口交通特性不同而規劃建置。
科技執法是以防制交通事故、改善行車秩序為目的,非以取締為首要目標,透過科技執法設備全天候不間斷運作及警示效果,讓民眾養成遵守交通法規的良好習慣,勿心存僥倖違規心理,以避免交通事故發生,提醒民眾開車上路應保持耐心,確實遵守交通規則,共同創造安全交通環境。