(記者趙奇濤/宜蘭報導)
因舉辦全國運動會聲望甚高的、體育運動總會總顧問朱壽騫,對於體育署長林德福推動民眾可以在網路上加入體育團體,成為會員,並可參加改選。砲轟體育署,呼籲體育署停止違法侵害各單項運動協會之行為。
國民體育法修正後於106年9月20日經總統公布,體育署長林德福立即開放民眾可以自由加入體育團體,成為會員,並可參加改選。上個月因舉辦全國運動會普獲讚譽的體育運動總會總顧問朱壽騫,對體育署嚴辭抨擊,要求體育署停止違法行為。
朱壽騫是全國體育運動總會總顧問、體操協會理事長,今年2月間被「徵召」到宜蘭縣擔任副縣長,專責籌辦全國運動,上個月全國運動會辦得相當成功,朱壽騫受到各界讚譽,他也立即履行他承諾的──辦完全運會立即走人。於本月初離職,對政壇毫不戀棧,想回鄉下過田園平靜的日子,不意他為了體育界,又站出來大聲疾呼,對於體育署在網路上開放民眾申請加入各體育團體會員一事,認為是違法行為,要求立即停止。
朱壽騫和林德福都是宜蘭人,兩人也很熟識,上個月22日全運會開幕,林德福在臉書上寫著:
「今晚小英總統說,運動員很拚,所以政府要做大家的後盾,更邀全民一起支持《金牌入股計畫》;賴院長致詞時也表示,行政院將以三項政策推動全國體育活動。
體育改革的重要關鍵,我知道自己肩負的責任,唯有竭力以赴,才能不負國家與人民交付的工作。
一起加入體育協會,改變從加入開始。報名網址:……」。他打著蔡總統和賴院長的旗幟,全力推動。
林德福署長在網路上積極推動民眾預先入會,同時呼喚「戰友」現身投入,他在臉書上寫著:「改革竟然如此艱難,原已盤根錯節的集體結構,不斷的集結外力,內憂外患的此刻,支持體育改革的戰友們,你們還在嗎?
不要懷疑我的決心…」。
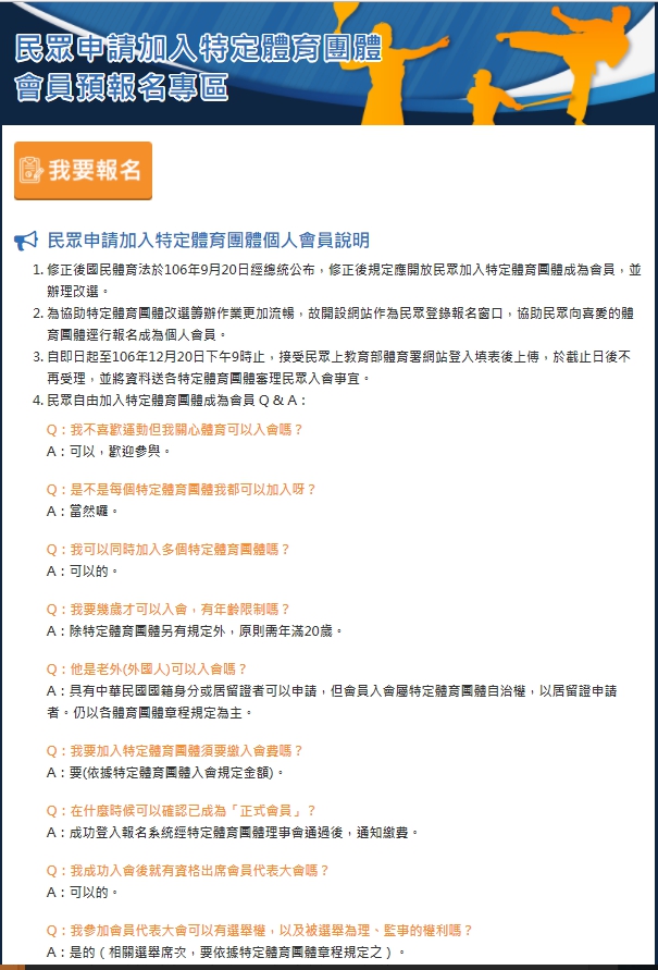
朱壽騫對林德福讓民眾在網路上申請入會一事相當不滿,體育署在網路上設了「民眾申請加入特定體育團體會員預報名專區」,還有Q&A問答,專區的內容如下──
「我要報名
民眾申請加入特定體育團體個人會員說明
1,修正後國民體育法於106年9月20日經總統公布,修正後規定應開放民眾加入特定體育團體成為會員,並辦理改選。
2,為協助特定體育團體改選籌辦作業更加流暢,故開設網站作為民眾登錄報名窗口,協助民眾向喜愛的體育團體逕行報名成為個人會員。
。
3,自即日起至106年12月20日下午9時止,接受民眾上教育部體育署網站登入填表後上傳,於截止日後不再受理,並將資料送各特定體育團體審理民眾入會事宜。
4,民眾自由加入特定體育團體成為會員。
Q&A:
Q:我不喜歡運動但我關心體育可以入會嗎?
A:可以.,歡迎參與
Q:是不是每個特定體育團體我都可以加入呀?
A:當然囉。
Q:我可以同時加入多個特定體育團體嗎?
A:可以的。
Q:我要幾歲才可以入會,有年齡限制嗎?
A :除特定體育團體另有規定外,原則需年滿20歲。
Q :他是老外(外國人)可以入會嗎?
A:具有中華民國國籍身分或居留證者可以申請,但會員入會屬特定體育團體自治權,以居留證申請者。仍以各體育團體章程規定為主。
Q:我要加入特定體育團體須要缴入會費嗎?
A :要(依據特定體育團體入會規定金額)
Q:在什麼時候可以確認已成為「正式會員」?
A:成功登入報名系統經特定體育團體理事會通過後,通知繳費。
Q:我成功入會後就有資格出席會員代表大會嗎?
A:可以的。
Q:我參加會員代表大會可以有選舉權 以及被選舉為理、監事的權利嗎?
A:是的(相關選舉席次,要依據特定體育團體章程規定之) 。若您還有任何不明瞭之處,隨時歡迎來電或e-mail詢問
電話: (02)8771-1855 , (02)8771-1852 E-mail : O166@mail.sa.gov.tw」。
體操協會理事長暨體育運動總會總顧問朱壽騫,本月初離開縣政府,縣府同仁都沒想到他會這麼「仗義執言」,朱壽騫並發表公開聲明,聲明的內容如下:
一、 各單項運動協會均屬依人民團體法成立之獨立法人,各個特定體育團體均具有內部組織與事務之自主決定權,大法官釋字644號解釋甚明,國民體育法對於各單項運動協會之理事長產生並未規定,依人民團體法17條本已明定理事長產生之法定方式,請體育署勿再違法干涉人民團體之內部自治事項,讓一切回歸法律面。
二、各單項運動協會均屬依人民團體法成立之獨立法人,僅有各該協會有權受理民眾(或團體)入會之申請及審核,但體育署持續不斷地公開對於獨立之人民團體(法人)在網路上接受所謂之「民眾報名」入會,已經嚴重侵犯人民團體之內部組織與事務之自主決定權(參照大法官釋字644號) ,本會在此呼籲體育署停止違法侵害各單項運動協會之行為。
中華民國體操協會理事長朱壽騫
中華民國體育運動總會總顧問

體育署網路上歡迎民眾報名,並有Q&A

朱壽騫的聲明